试管干货|一二三代到底怎么选?,不排卵能做代孕吗,国内供卵价格表

发布时间:2025-03-04 作者:admin

🙆很多计划试管的姐妹都想做三代,觉得三代比一二代好,成功率更高。一般来说,三代的成功率确实会更高✨

因为三代会对我们的囊胚进行筛查,筛出合格的胚胎,但这只能尽可能的解决胚胎问题,一定程度帮助提高成功

✨而其他的影响因素,比如母体因素,一二三代成功率并没有什么太大差别。

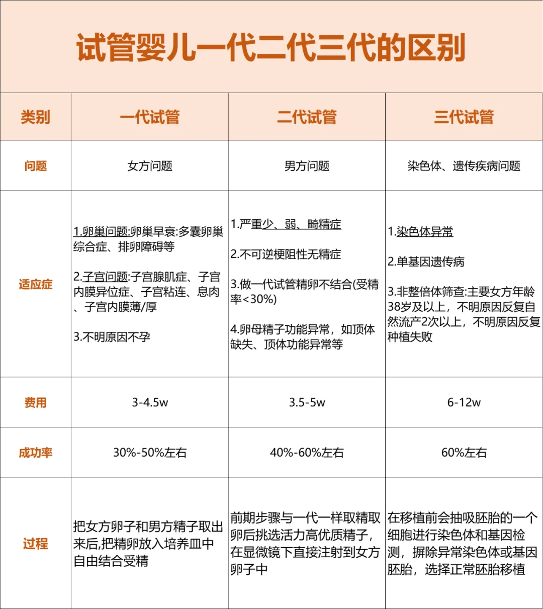
❤️而且一二三代并不是技术迭代,像手机似的一代比一代好,而是针对不同问题。

1️⃣一代主要针对女方因素导致的不孕,比如输卵管问题、排卵障碍、子宫卵巢功能问题等。
✅一代会让泡泡和蝌蚪在体外自然结合,这时候如果男方也没啥大问题,一般可以选择一代
💰费用:大概在3~4.5万左右。

2️⃣二代主要针对南方因素导致的不育,比如蝌蚪的重度、少落、畸形等,二代需要人工将蝌蚪住卵胞腔内
💰费用:大概在3到五万左右。不会比一代贵很多

3️⃣三代并不是自己想做就能做的,公立医院的三代需要符合。
✅三代试管的指征,比如夫妻双方有一方存在家族单基因遗传性问题,染色体异常、高龄、反复流产、反复移植失败等
💰费用,需要看最后养成了多少囊胚,一般5到十几万不等。

❤️所以一、二、三代试管到底如何选择,需要根据自身检查情况,经过医生的综合评估和自己衡量后才能决定,适合自己的才是更好的。

❣️这里提醒一下还有反复移植找不到原因的姐妹,可以在试管的同时,也备一份托底的保障!

🙆🏻‍♀️目前人保心愿保定额赔付型试管保险,

只看移植结果,不成功赔付保额78800元。大大减轻经济压力。

#试管婴儿知识  #移植失败  #试管保险  #不懂就问有问必答  #备孕  #怀孕那些事  #生殖中心  #备孕怀孕接好孕  #试管婴儿  #三代试管  #二代试管  #你值得更好的  #生殖科  #生育力   #染色体平衡易位